Návod k preselektoru
Preselektor je určen k přijímačům s koaxiálním vstupem, byl úspěšně zkoušen
s ATS803A Olympia a Radioshack DX394, jakož i s ICF7660, ale u toho je nutno
snížit jeho citlivost jeho útlumovým článkem.

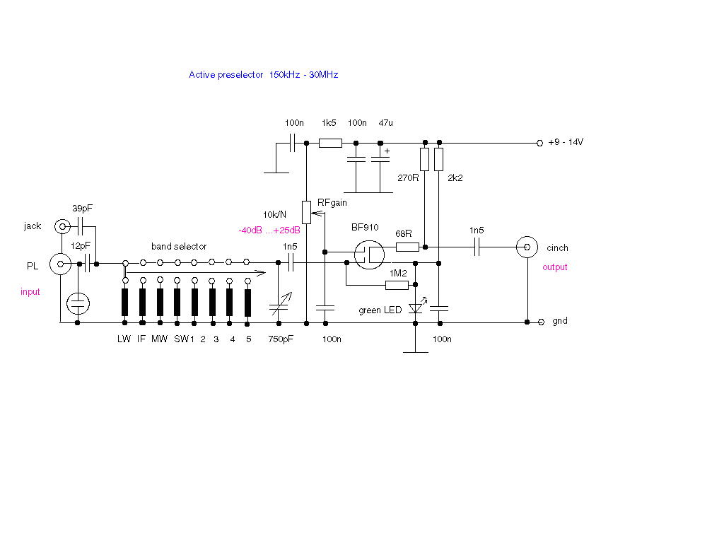
NAPAJENÍ
Napájecí napětí je 9-12V ale pracuje v rozsahu 6-14V a napájení je jištěno
proti přepólování. Při správné polaritě svítí LED dioda.
POZOR, NAPĚTÍ NAD 15V může ZNIČIT TRANZISTOR!
SPOJENÍ S PŘIJÍMAČEM
Do přijímače se zapojuje kabelem s cinch konektory na obou stranách, popř.
podle potřeby na jedné straně s konektorem dle přijímače.
ANTÉNY
Antény: dlouhý drát se zapojuje banánkem doprostřed PL konektoru, anteny
jako GP či T2FD koaxiálem přes PL konektor. Pokud jde o provedení pro rám
či ferrit (obyčejně jen provedení i pro dv/sv pásma), jsou vzadu dvě zdířky
či svorky do kterých se zpojí rám (bez ladícího kondu!) či ferrit nebo
vertikální smyčka z TV dvojlinky podle Nachtmanna. Obvykle je značím "Q"
přičemž zdířka s označením "Z" je spojena se zemí a lze ji používat též pro
uzemnění. Nezapomeňte, že musíte odpojit vnější anténu pokud používáte ferrit
či rám, jinak bude preselektor zesilovat OBA signály!
PŘED BOUŘKOU VYPNĚTE ANTENU!!!
Jinak se může prorazit tranzistor!
ROZSAHY
Ladící rozsahy pro jednotlivé polohy přepínače jsou nalepeny zespodu na
skříňce.
Potenciometrem můžete nastavit zesílení, ale i útlum!
LED změnou svého jasu indikuje, že je vše vpořádku.
Bohužel vzhledem k nedostatku vhodných kondenzátorů není možné zajistit aby
na ladící rozsah bylo např. více otáček, neb kondenzátory nejsou dostupné
a obdobně není možné zajistit vždy shodné rozsahy ladění a počet pásem v
důsledku naprosté nemožnosti zajistit vždy ty samá jádra a kostřičky na cívky!

ZÁVADY
Pokud vám něco "odejde" raději zašlete k opravě, neb svým zásahem uvnitř
patrně způsobíte víc škody jak užitku!
Každý kus byl před odesláním vyzkoušen, čili pokud něco nefunguje, zkontrolujte
si zda jste vše zapojili jak máte, LED mění jas podle otáčení potenciometrem,
a zda vůbec funguje váš přijímač nebo zda místo antény na střeše není jen
kus koaxiálu z okna, popř. nemáte zkratovaný kabel mezi přijímačem a
preselektorem (pokud jste si ho vyráběli sami)...
POZOR: pokud použijete rám či ferrit a to k přijímači, v kterém se NEVYPNE
po zasunutí kabelu vnitřní antena, může se celý systém rozkmitat zpětnou
vazbou! To ovšem není vada preselektoru ale chyba výrobce přijímače.
Doporučuji pak provést úpravu v přijímači tak, aby vnitřní ferrit šel vypnout!
ZÁVĚREM
Zkušenosti s laděním, nastavením zisku a pod. získáte praxí.
Případné ferritové anteny, rámy a pod. nemohu z nedostatku materiálu vyrábět
tudíž záleží na vás, čím si preselektor doplníte.
V současné době jich funguje asi 25 kusů bez závad a bez problémů.
Jedinou závadou bývá proražení tranzistoru po bouřce, někdy může časem začít
chrastit potenciometr či ladící kondenzátor, což obyčejně stačí vyčistit,
ale sami to nedělejte pokud si nejste absolutně jisti tím, co děláte a jak to
děláte!
Poznámka: Tohle je text zasílaný s preselektorem pokud si ho necháte u mne vyrobit. Design je dnes už různý, ne pouze to co vidíte, a do jisté míry odvisí od dostupného materiálu a tak, stejně jako zapojení.
